其他账号登录: 注册 登录

河北省林木种苗协会

 

《2026年度全国苗木供需分析报告》发布

 二维码 460

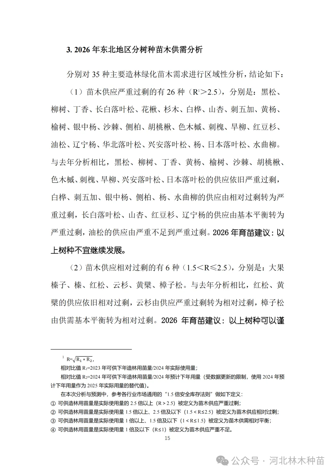
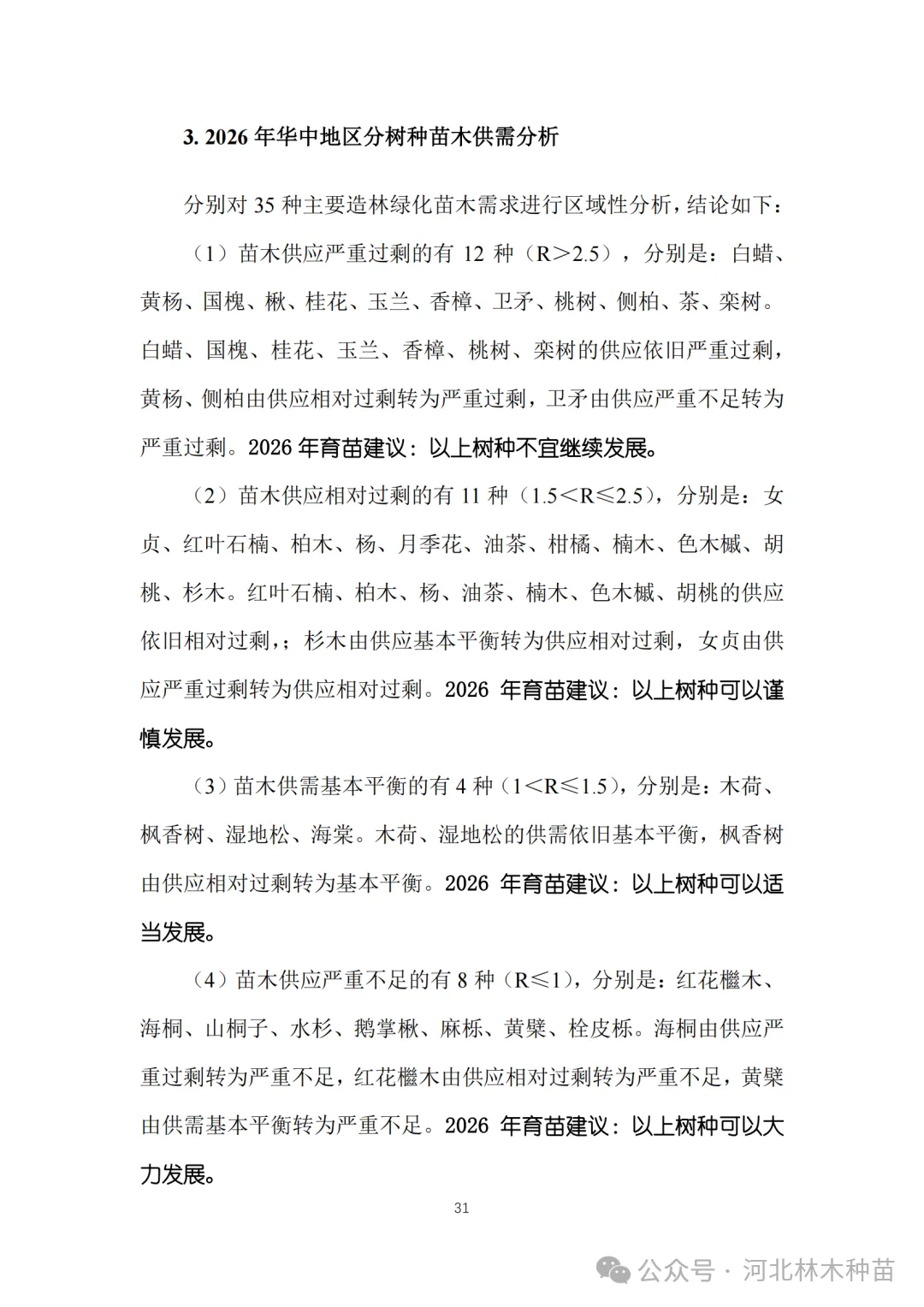
为有效缓解种苗供需结构性矛盾,引导苗木生产经营者合理安排生产,推进林草种苗事业高质量发展,国家林业和草原局国有林场和种苗管理司组织北京林业大学、全国(合肥)苗木花卉交易信息中心和中国经济信息社,根据当前我国国土绿化和生态保护修复的形势与任务、以及种苗生产实际情况,对2026年全国苗木供需情况进行了分析,编制完成了《2026年度全国苗木供需分析报告》,于11月1日正式发布。

图片
图片
图片
图片
图片
图片
图片
图片
图片
图片
图片
图片
图片
图片
图片
图片
图片
图片
图片
图片
图片
图片
图片
图片
图片
图片
图片
图片
图片
图片
图片
图片
图片
图片
图片
图片
图片
图片
图片
图片
图片
图片
图片
图片
图片
图片
图片
图片
图片
图片
来源:国家林业和草原局


ABUIABACGAAgm-Pr1QUo4Knt_wUwwgc4ZA
文件下载
附件1-苗木价格信息调查表.docx
14.01KB下载
附件2-苗木存量信息调查表.doc
38.5KB下载
上一页 1 下一页
登录
登录
其他账号登录:
我的资料
留言
回到顶部